公告日期:2023年5月10日

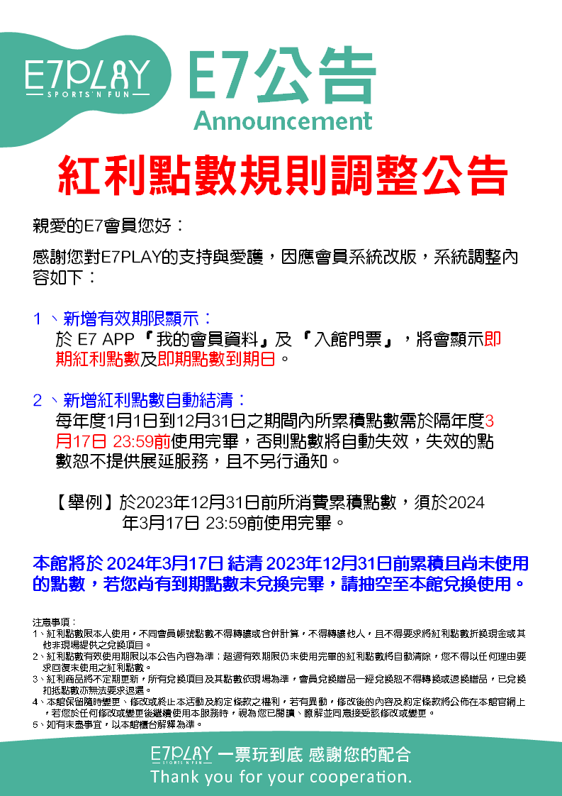
因應會員系統的改版,會員卡的紅利點數將新增「有效期限」與「到期日」的設定,調整內容詳見下圖公告說明!
您可以將會員卡中的紅利點數,使用於免費兌換APP門票優惠券、運動類用品、生活禮贈品類...等

►紅利點數兌換商品一覽看這裡 

 


►紅利點數兌換商品一覽看這裡